رباتیک و هوافضا

ساخت مدار اندازه گیری میزان صدا

مدار اندازه گیری میزان صدا

به نام خدا

ساخت مدار اندازه گیری میزان صدا

مدار اندازه گیری میزان صدا

 

اندازه گیری میزان صدا یکی از جالب ترین و محبوب ترین پروژه های الکترونیک است. اندازه گیر صدا را می توان یک اکولایز (که در پخش کننده های صوتی وجود دارد) در نظر گرفت. با این سیستم می توانیم رقص نور led ها را مطابق با آهنگ در حال پخش مشاهده کنیم . هنگامی که موسیقی بلندی پخش شود اکولایزر به اوج می رسد و چراغ بیشتری را روشن می کند وبلعکس.

قطعات مورد نیاز مدار اندازه گیری میزان صدا:

  • ۴ عدد ای سی LM358
  • جک صدای  ۳٫۵ میلی متری
  • کابل AUX
  • ۱۶ عدد مقاومت ۱ کیلو اهمی
  • پتانسیومتر ۱۰۰ کیلو اهمی
  • ۲ عدد مقاومات ۱۰ کیلو اهمی
  • منبع تغذیه
  • ۸ عدد LED
  • برد بورد
  • سیم برد بورد
  • موبایل یا هر وسیله پخش کننده اهنگ دیگری

 

مدار اندازه گیری میزان صدا

 

طرز کار:

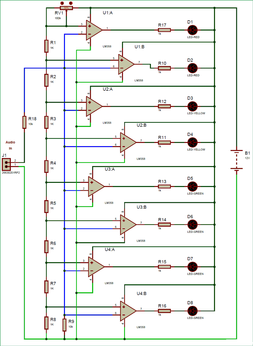
ساخت این پروژه بسیار ساده و ارزان قیمت است. آپ امپ های استفاده شده در این پروژه LM235 می باشد که هر کدام دو مقایسه کننده درون خود دارند. شما می توانید به جای آپ امپ ها از آی سی LM324 استفاده کنید ، این آی سی شامل ۴ آپ امپ LM358 می باشد ولی از آنجا که این کار باعث پیچیدگی مدار می شود ، توصیه نمی شود. در اینجا ما از ۸ مقایسه کننده ولتاژ    (۴ آپ امپ) برای مقایسه ولتاژ سیگنال صدا با ولتاژ مرجع استفاده کرده ایم.

بیشتر بخوانید...  پروژه ی کامل شناسایی فرکانس رادیویی با آردوینو به همراه کد برنامه

ولتاژ مرجع، ولتاژ پایه ۲ آپ امپ است و به وسیله مدار تقسیم کننده ولتاژ کنترل می شود. مدار تقسیم کننده ولتاژ شامل پتانسیومتر  و مقاومت ۱ کیلو اهمی می باشد (هرکدام از مقایسه کننده ها یک مقاومت ۱ کیلو اهم دارد ولی پتانسیومتر برای همه مشترک است ). در این مدار LED ها به صورت معکوس بسته شده اند ، به این صورت که وقتی خروجی آپ امپی LOW شود LED مربوطه روشن و وقتی خروجی آپ امپی HIGH شود LED مربوط به آن خاموش می شود. برای تغذیه مدار میتوانید ۳٫۳ تا ۱۸ ولت به آن اعمال کنید ولی پیشنهاد می شود که از ۱۲ ولت استفاده کنید.

 

مدار اندازه گیری میزان صدا

 

برای کار کردن با این مدار ابتدا تغذیه را وصل و کابل AUX را به لپ تاپ یا هر وسیله صوتی دیگر متصل کنید و صدای وسیله را تا بیشترین حد بالا ببرید سپس به وسیله پتانسیومتر مدار را کالیبره کنید.بعد از کالبیره کردن می توانید از مدار استفاده کنید.

بیشتر بخوانید...  راه اندازی نمایشگر Nokia 5110 با آردوینو

 

مدار اندازه گیری میزان صدا

 

شماتیک و توضیحات مدار مدار اندازه گیری میزان صدا:

در این مدار از ۸ LED استفاده شده است. برای صدا های بلند از دو LED قرمز برای صداهای متوسط از دو LED زرد و برای صدا های کم از چهار LED سبز استفاده شده است.هر کدام از LED ها به یکی از خروجی های مقایسه کننده ها متصل شده اند. برای اینکه LED ها روشنایی مناسبی داشته باشد می توانید مقاومت متصل به LED ها (مقاومت های ۱ کیلو اهمی) را کم تر کنید .

 

آپ امپ LM358:

آپ امپ ها کاربرد های متفاوتی دارند که یکی از آنها مقایسه ولتاژ است. وقتی ولتاژ در پایه مثبت(پایه ۳ یا ۵) بیشتر از ولتاژ در پایه منفی(پایه ۲ یا ۶) باشد ، خروجی آپ امپ در حالت HIGH قرار می گیرد.و بلعکس وقتی ولتاژ در پایه مثبت کمتر از ولتاژ در پایه منفی باشد ، خروجی آپ امپ در حالت LOW قرار می گیرد.

مدار اندازه گیری میزان صدا

LM358 تقویت کننده عملیاتی است که دو مقایسه کننده ولتاژ درون خود دارد. این آی سی قابلیت های دیگری مانند تضعیف کننده ، تقویت کننده ، انتگرال گیر ، جمع کننده ، معکوس کننده و … نیز دارد.

دیدگاه‌ها (0)

*
*