
به نام خدا
ساخت یک تقویت کننده صدا با LM386

تقویت کننده صوتی ساده کی که میتواند صدا را از میکروفون موجود گرفته و تقویت کند. از این مدار می توان به عنوان یک سیستم میکروفون و بلندگوی برای فضا های کوچکی مثل اتاق به کار برد ، همچنین از این مدار میتوان در بسیاری از برنامه های کاربردی مانند پخش کننده موسقی قابل حمل ،intercoms ، تقویت کننده های رادیویی ، سیستم های صوتی تلویزیون و Ultrasonic و غیره استفاده کرد . شما میتوانید از این مدار به عنوان حسگر صدا برای میکروکنترلر ها نیز استفاده کنید. این مدار بر پایه ic LM386 برای تقویت صدا است.
LM386 یک تقویت کننده صوتی ولتاژ پایین است و اغلب برای دستگاه های صوتی که با باتری کار میکنند مانند رادیو ، گیتار ، اسباب بازی ها و غیره استفاده می شود. محدوده افزایش ولتاژ بین ۲۰ تا ۲۰۰ ، افزایش ولتاژ تا ۲۰ ( بدون استفاده از اجزاء خارجی )، اما میتوان با استفاده از مقاومت و خازن بین پین های ۱ و ۸ یا فقط با یک خازن افزایش ولتاژ تا ۲۰۰ برابر داشت. این مقدار بدست آمده به این معنی است که ولتاژ خروجی ۲۰۰ برابر ولتاژ ورودی میباشد. دامنه ی ولتاژ منبع تغذیه برای این IC برابر ۴ تا ۱۲ ولت می باشد. در زیر نمودار پین های این IC آمده است.

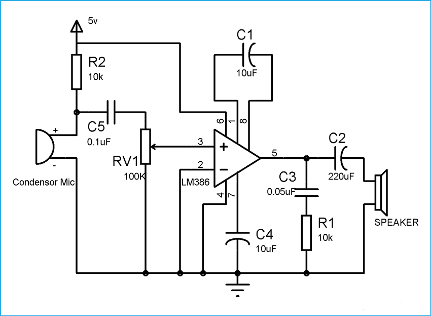
شرح پین های LM386 همراه با عملکرد اجزای خارجی مورد استفاده برای تقویت صدا در زیر آمده است.
قطعات مورد نیاز ساخت یک تقویت کننده صدا با LM386:
- IC LM386
- میکروفون خازنی
- بلند گو ی ۸ اهم
- خازن ۲۲۰uF ، ۰٫۱uF ، ۰٫۵uF
- ۲ عدد خازن ۱۰uF
- ۲ عدد مقاومت ۱۰k
- پتانسیومتر ۱۰۰k
- منبع تغذیه ۵ تا ۱۲ ولت
پین های ۱ و ۸ :
کار این پین ها افزایش ولتاژ می باشد، در داخل برای افزایش ۲۰ برابری ولتاژ تنظیم شده است، اما میتوان با استفاده از یک خازن بین پایه های ۱ و ۸، افزایش ولتاژ را تا ۲۰۰ برابر رساند. ما از خازن c1) 10uF) برای بدست آوردن بالاترین مقدار یعنی ۲۰۰ برابر افزایش ولتاژ استفاده میکنیم. با استفاده از خازن مناسب میتوان هر مقدار دلخواه بین ۲۰ تا ۲۰۰ برابر افزایش را بدست آورد.
پین های ۲ و ۳ :
این پین های ورودی برای سیگنال صوتی است. پین ۲ ترمینال ورودی منفی است، که به زمین میکروفون وصل میشود. پین ۳ ترمینال ورودی مثبت است، که آن را با یک پتانسیومتر ۱۰۰k وصل میکنیم. این پتانسیومتر نقش ولوم صدا را دارد.
یک خازن ۰٫۱uF همراه پتامسیومتر استفاده شده است تا قسمت dc سینگنال ورودی را حذف کند و فقط به صوت (جزء ac) اجازه میدهد تا به LM386 منتقل شود.
پین های ۴ و ۶ :
این پین ها برای تغذیه ی IC است. پین ۶ برای +VCC و پین ۴ زمین است. این مدار میتواند با ولتاژ ۵ تا ۱۲ ولت کار کند.
پین ۵ :
این پین خروجی IC است و از آن سیگنال صوتی تقویت شده را دریافت می کنیم.
سیگنال خروجی هر دو جزء AC و DC را دارد، اما جزء DC آن به درد ما نمیخورد و نمیتوان آن را به بلندگو انتقال داد. بنابراین برای حذف جزء DC سیگنال می توان از یک خازن ۲۲۰uF استفاده کرد. این خازن عملکردی مانند خازن C5 در ورودی دارد.
علاوه بر این خازن یک مدار فیلتر که از خازن ۰٫۰۵uF و مقاومت ۱۰K در پین خروجی ۵ استفاده شده است. این فیلتر Zobel network نامیده می شود. این فیلتر الکتریکی برای حذف نوسانات بالای ناگهانی یا نویز ها استفاده می شود.
پین ۷ :
این پین گذرگاه فرعی است. میتوان آن را به چیزی وصل نکرد یا میتوان با یک خازن آن را برای پایداری استفاده کرد.

مقاومت ۱۰k :
این مقاومت به عنوان یک مقاومت pull up برای اتصال میکروفون خازنی به سر مثبت تغذیه مورد استفاده قرار میگیرد تا انرژی لازم برای میکروفون را ارائه دهد. یک مقاومت مناسب باید با توجه به کارکرد میکروفون انتخاب شود ، شما میتوانید از دیتاشیت میکروفون برای دانستن مقاومت مناسب استفاده کنید همچنین شما میتوانید از یک مقاومت متغیر برای این کار استفاده کنید.
از این مدار تقویت کننده صوتی LM386 میتوان برای ضبط هر صدا استفاده کرد . ما تنها به یک پلاگین ۳٫۵ میلیمتری صدا و یک کامپیوتر با نرم افزار ضبط صدا نیاز داریم. ما فقط باید جک ۳٫۵ میلیمتری صدای کامپیوتر را به جای بلند گو با استفاده از پلاگین ۳٫۵ میلیمتری صدا وصل کنیم. میتوانیم صدای خود یا هر صدای دیگر را در کامپیوتر ضبط کنیم.
دیدگاهها (0)