رباتیک و هوافضا

پروژه کنترل موتور دی سی با انکودر دوار و آردوینو به همراه کد برنامه

پروژه کنترل موتور دی سی با انکودر دوار و آردوینو به همراه کد برنامه

به نام خدا

پروژه کنترل موتور دی سی با انکودر دوار و آردوینو به همراه کد برنامه

پروژه کنترل موتور دی سی با انکودر دوار و آردوینو به همراه کد برنامه

در این پروژه کنترل موتور دی سی با انکودر دوار، آردوینو و درایور موتور L293D را یاد خواهیم گرفت.

در این جا از انکودر زیر استفاده شده است:

پروژه کنترل موتور دی سی با انکودر دوار و آردوینو به همراه کد برنامه

 

انکدور ۵ پایه به نام های (GND,  +۵V , SW (push button), DT (pin B) , CLK (pin A دارد.

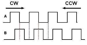
در کنار انکودر یک میکروسوئیچ و سه مقاومت پول آپ ۱۰ کیلو اهم در پایه های SW ، DT و CLK  نیاز است. با این سه مقاومت پول آپ ، این پایه ها در حالت ۱ منطقی قرار می گیرند. این انکودر در پایه های (A (CLK و (B(DT سیگنال های مربعی با اختلاف فاز ۹۰ درجه از یکدیگر (مانند شکل زیر) تولید می کند:

پروژه کنترل موتور دی سی با انکودر دوار و آردوینو به همراه کد برنامه

 

از آنجا که در حالت عادی پایه های A و B ، یک منطقی هستند ما باید لبه پایین رونده(لحظه تغییر حالت از یک به صفر ) را تشخیص دهیم. در اینجا پایه A چرخش انکودر به هر سمتی و پایه B جهت این چرخش را تشخیص می دهد. اگر پایه B یک منطقی باشد یعنی چرخش در جهت عقربه های ساعت و اگر پایه B صفر منطقی باشد یعنی چرخش در جهت خلاف عقربه های ساعت است.

قطعات مورد نیاز کنترل موتور دی سی با انکودر دوار و آردوینو :

  • برد آردوینو
  • انکودر دوار
  • موتور دی سی
  • درایور موتور L293D
  • برد بورد
  • منبع ولتاژ ۱۲ ولت
  • سیم برد بورد
بیشتر بخوانید...  کنترل موتور براشلس دی سی بدون سنسور با آردوینو به همراه کد

شماتیک مدار:

شماتیک مدار به صورت زیر است.

پروژه کنترل موتور دی سی با انکودر دوار و آردوینو به همراه کد برنامه

(همه زمین های مدار به یکدیگر متصل شده اند ، ترمینال منفی منبع را هم به زمین وصل کنید)

درایور L293D قابلیت راه اندازی دو موتور را در هر دو جهت دارد. با دو سیگنال PWM که آردوینو تولید می کند به راحتی می توانیم سرعت و جهت چرخش موتور را کنترل کنیم.(PWM: Pulse Width Modulation)

درایور  L293D با دو منبع جدا گانه تغذیه می شود. اولی VCC1) + 5) ولت است که از برد آردوینو می آید و دومی(VCC2) ولتاژ نامی موتور است و با + ۱۲ ولت تغذیه می شود. پایه های IN1 و IN2  برای کنترل موتور می باشد که در زیر حالت هایش را می بینیم:

IN1 IN2 Function
L H Direction 1
H L Direction 2
L L Fast motor stop
H H Fast motor stop

پین های ۵ و ۶  آردوینو برای تولید سیگنال PWM  می باشند. در هرلحظه فقط یکی از پایه های PWM می تواند فعال باشد. این سبب  می شود که علاوه بر سرعت ، جهت موتور نیز بوسیله چرخه کار PWM در هر لحظه قابل کنترل باشد.جهت حرکت موتور وابسته به پایه فعال PWM است(وقتی یکی از PWM ها یک باشد دیگری صفر می باشد)

کد های آردوینو:

پایه A انکودر دوار به پین ۲ آردوینو که پین وقفه خارجی است متصل می شود بنابراین چرخش انکودر دوار باعث تولید پالس هایی در پایه A انکودر می شود. این پالس تولید شده دستور وقفه به آردوینو داده و آردینو با این وقفه جهت حرکت انکودر دوار  را با خواندن پایه B انکودر تشخیص می دهد. اگر پایه B یک باشد و حرکت در جهت عقربه های ساعت باشد، متغییری با نام motor_speed افزایش می یابد و سرعت موتور را در همان جهت زیاد میکند. اگر منطق پایه B صفر بود عکس اتفاق می افتد و از این متغییر کم شده، سرعت موتور کم می شود.

دانلود کد برنامه کنترل موتور دی سی با انکودر دوار و آردوینو :

دانلود فایل
// DC motor speed and direction control with Arduino and rotary encoder

#define pin_B    3       // Rotary encoder pin B (DT) is connected to Arduino pin 3
#define button  4        // Rotary encoder push-button pin (SW) is connected to Arduino pin 4
#define pwm1    5
#define pwm2    6

boolean motor_dir = 0;
int motor_speed = 0;

void setup() {
  pinMode(pwm1,   OUTPUT);
  pinMode(pwm2,   OUTPUT);
  attachInterrupt(0, encoder_read, FALLING);          // Enable external interrupt (INT0)
}
void encoder_read() {
  if(digitalRead(pin_B)) {
    motor_speed++;
  if(motor_speed > 255)
    motor_speed = 255;
  }
  else
    if(motor_speed > 0)
      motor_speed--;
  if(motor_dir)
    analogWrite(pwm1, motor_speed);
  else
    analogWrite(pwm2, motor_speed);
}
void loop() {
  if(!digitalRead(button)) {               // If direction button is pressed
    while(!digitalRead(button));           // Wait for direction button release
    motor_dir = !motor_dir;                // Toggle direction variable
    if(motor_dir) {
      digitalWrite(pwm2, 0);
      analogWrite(pwm1, motor_speed);
    }
    else {
      digitalWrite(pwm1, 0);
      analogWrite(pwm2, motor_speed);
    }
  }
}

 

بیشتر بخوانید...  اندازه گیری سطح آب و کنترل آن با آردوینو

دیدگاه‌ها (0)

*
*