رباتیک و هوافضا

آموزش ساخت مدار ارتباط صوتی دو طرفه

مدار ارتباط صوتی دو طرفه

به نام خدا

آموزش ساخت مدار ارتباط صوتی دو طرفه

 

مدار ارتباط صوتی دو طرفه

 

اکثر مدارس و اداره ها ازاینترکام (دسگاهی برای مخابره داخل ساختمان) برای ارتباط برقرار کردن کارمندان با یکدیگر ، داخل ساختمان استفاده می کنند. این سیستم ها درست مثل تلفن ها هستند اما اپراتور ندارند بلکه به صورت مستقیم صدای دریافت شده را از فرستنده به گیرنده می فرستند. در این آموزش، یک مدار ارتباط صوتی دو طرفه ساده خواهیم ساخت. شاید شما هم در کودکی با استفاده از لیوان پلاستیکی و نخ یک تلفن اسباب بازی ساده ساخته باشید ، آموزش فعلی نسخه پیشرفته تر این اسباب بازی است که به وسیله مدارات الکترونیکی ساخته می شود.

 

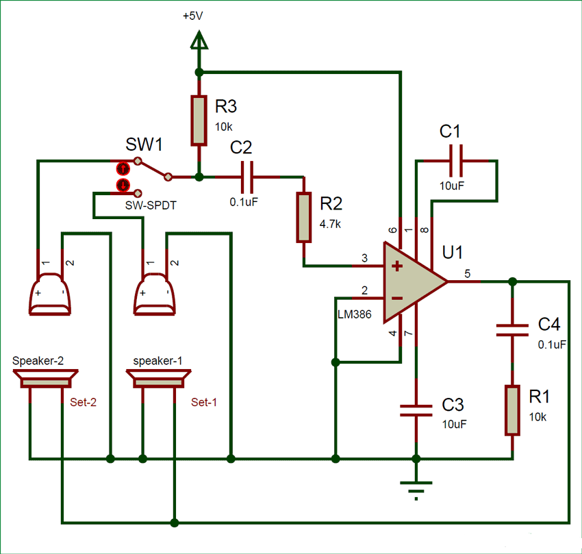
قطعات مورد نیاز مدار ارتباط صوتی دو طرفه:

  • تقویت کننده صدا LM386
  • دو عدد اسپیکر
  • دو عدد میکرو فون
  • مقاومت های ۱۰ و ۴٫۷ کیلو اهم
  • خازن های ۱۰ و ۰٫۱ میکرو فاراد
  • سوئیچ SPDT
  • برد بورد

شماتیک و توضیحات مدار:

شماتیک مدار را در زیر مشاهده می کنید.

بیشتر بخوانید...  ردیاب نور پنل خورشیدی با استفاده از آردوینو با LDR و سروو موتور

مدار ارتباط صوتی دو طرفه

 

مهم ترین  قطعه داخل مدار تقویت کننده صدا LM386 می باشد که سیگنال صدا را از میکروفون دریافت ، تقویت و سپس از اسپیکر آن را پخش می کند. بهره ولتاژ LM386 به طور معمول ۲۰ می باشد که به وسیله خازن بین پایه های ۱ و ۸ میتوان این مقدار را بیشتر و تا حداکثر ۲۰۰ رساند. در این مدار برای بهره ۲۰۰ از خازن ۱۰ میکرو فاراد استفاده کرده ایم. صدای خروجی اسپیکر را می توان به وسیله مقاومت R2 کنترل کرد که در اینجا ما از مقاومت۴٫۷ برای صدایی ملایم استفاده کرده ایم.ظرفیت این مقاومت بسته به کاربرد شما از مدار، می تواند بین ۱ تا ۱۰۰ کیلو اهم باشد

خروجی تقویت کننده (پایه ۵) به هر دو اسپیکر متصل شده. همانطور که در شکل می بینید، یکی از اسپیکر ها در قسمت اول و دیگری در قسمت دوم مدار است.از آنجا که نمیتوان سیگنال ورودی میکروفون ها را همزمان تقویت کرد از سوئیچ SPDT استفاده کرده ایم.

بیشتر بخوانید...  راه اندازی ماژول RFID با آردوینو

سوئیچ SPDT در هر لحظه فقط یکی از میکروفون ها را به تقویت کننده متصل می کند. پس در هر لحظه فقط یک نفر می تواند صحبت کند به این نوع ارتباط، ارتباط نیمه – دوطرفه می گویند . هر بار که فردی صحبت می کند باید سوئیچ SPDT را فشار دهد تا نفر بعدی بتواند شروع به صحبت کند.

مدار سیستم هشدار دنده عقب خودرو

 

 

دیدگاه‌ها (0)

*
*